随着4399弹弹堂2的重磅推出,可爱的小宠物来到了弹友的身边和主人们一起奋斗了呢。亲爱的弹友们面对这4种可爱的小宠物是否觉得很难抉择呢,下面小编带大家来了解一下这些可爱的小伙伴的作用吧。
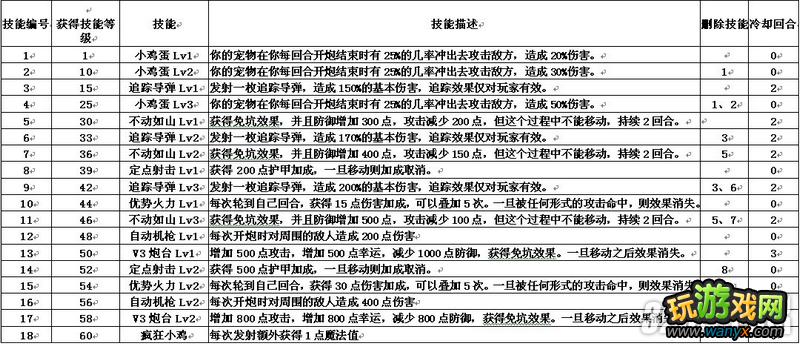
弹弹堂2宠物:小鸡

成长过程:小鸡→蛋壳小鸡→战斗鸡→小毒鸡→愤怒小鸡→游击队小鸡

综合评价:★★☆☆☆
从各种技能不难看出小鸡比较适用于竞技,副本作用不大
弹弹堂2宠物:啵咕

成长过程:小啵咕→啵咕水手→啵咕大副→稀有小啵咕→啵咕大富翁→啵咕灯神

综合评价:★★★★☆
天生的技能强者,竞技和副本作用都很大。
弹弹堂2宠物:绿芽

成长过程:绿芽→魔草→魔花→闪耀绿芽→ 月光魔草→极光魔花

综合评价:★★★☆☆
主要为加血道具,在高级副本中作用比较大
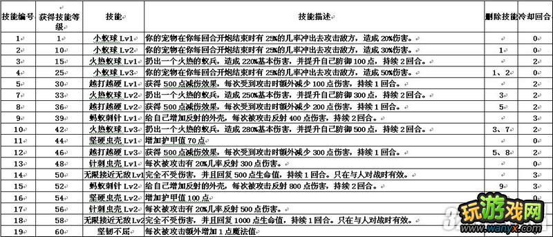
弹弹堂2宠物:蚂蚁

成长过程:幼年蓝蚁→蓝色兵蚁→蓝蚁骑士→幼火红蚁→赤红兵蚁→赤蚁骑士 
综合评价:★★★☆☆
适用于竞技,副本也有少许作用
……