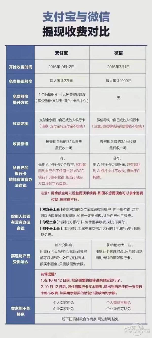
“支付宝转账要手续费吗”,自2016年10月12日起,支付宝将对个人用户超出免费额度的提现收取0.1%的服务费,个人用户每人累计享有2万元基础免费提现额度。在用完基础免费额度后,用户可以使用蚂蚁积分兑换更多免费提现额度。
那么对比起微信的提现规则,这次支付宝提现又有什么不同呢?下面是两者之间的对比图。

这距离微信收费相隔了半年多的时间。实际上,用户使用支付宝更多是用于各种消费、理财、缴费、还信用卡、手机充值等,相对而言,用到提现的机会不多。对超出免费额度的提现收费,对用户的实际影响不大。这意味着2016年10月12日之前,用户将余额转入余额宝,不但可以随时用于消费,在10月12日之后还是可以任意转入自己的银行卡。如果余额里有钱担心被收费,现在把钱转入余额宝会是一个最佳选择。当然,并不是在支付宝上所有的转账流动都需要收手续费,除了提现之外,使用支付宝进行消费、理财、购买保险、手机充值、水电煤缴费、挂号、缴纳交通罚款、使用手机支付宝转账到支付宝账户、还款等服务不受任何影响。
以下有八大招可以让你轻松应对支付宝提现:
方法1:把钱直接花掉

方法2:蚂蚁积分抵用免费额度

方法3:巧妙运用余额宝

方法4:用来买理财产品

方法5:使用蚂蚁花呗

方法6:开通亲密付

方法7:用于信用卡还款

方法8:转款到别人支付宝账户上(利用别人还有剩余的免费额度提现,或者是借现金后还款给别人)

……